一、未取得人力资源服务许可证的“黑中介”违规招聘
(一)常见形式
没有相关资质或者冒用、伪造相关资质的“黑职介”非法从事职业中介服务活动,通过伪造证件、合同、协议等手段骗取求职者钱财。如未取得人力资源服务许可证的机构,在人员聚集地招工,或借助各类公众号、小程序、网页网站、互联网群组、视频号及图文账号平台等发布招聘信息,或购买专业网络招聘平台的注册账号或其衍生的子账号,发布招聘信息等。
(二)避坑指南
1. 核验有关证照。按照《就业促进法》《人力资源市场暂行条例》等法律法规规定,从事职业中介活动、网络招聘服务,应依法向人力资源社会保障行政部门申请行政许可;开展职业中介活动,应当明示营业执照、服务项目、收费标准、监督机关和监督电话等事项。求职者可要求对方出示人力资源服务许可证、营业执照、招聘单位的委托招聘证明等材料,核对证照登记名称与授权委托方名称是否一致,并可通过国家企业信用信息公示系统、天眼查、企查查等平台,查询企业注册信息、规模、成立日期、股东情况、经营地址及劳动纠纷记录等,核实企业合规性。
2. 甄别招聘信息。发布的招聘信息无招聘单位名称或单位名称模糊不清、地址不明确或地址明显失真(如某广场、某超市门口等),招聘文案使用绝对化表述,如明显超出行业水平的高薪资、高福利、岗位轻松、入职门槛低、工作时间自由等字眼时,要高度警惕。对招聘单位、岗位明确的,可通过招聘单位的官网官微等多种渠道查询核实。
3. 选择正规渠道。求职者可通过“就在江苏”智慧就业服务平台、微信支付宝小程序“苏心聘”以及各地人力资源社会保障部门就业公共服务平台求职择业。
4. 保护好个人信息。按照《人力资源服务机构管理规定》等规定,人力资源服务机构收集个人信息应当限于劳动者本人基本信息以及与应聘岗位相关的知识、技能、工作经历等情况。求职者要谨慎应对人力资源服务机构对个人信息的采集,涉及容易导致人格尊严受到侵害或者人身、财产安全受到危害的敏感个人信息,包括生物识别、特定身份、行踪轨迹等,只有在具有特定的目的和充分的必要性,并采取严格保护措施的情形下,方可提供。
5. 注意证据留存。在求职过程中保存聊天截图、转账记录等材料,为可能发生的纠纷维权保留证据。
二、虚假高工价诱导求职
(一)常见形式
以提供高薪岗位为诱饵故意夸大招聘人数、薪酬福利等,或应聘时虚假承诺工资数额标准,但设置各类条件限制全额领取或以各种理由推脱拒绝支付。如招聘信息宣称“某电子厂月薪8000-10000元”,明显高于市场同岗位水平;或招聘时明确约定若入职未满规定工时,将扣3天至5天不等工资;或采用“固定工时+差价”的薪资模式,要求劳动者在发薪日必须在职才可领取上月差价,或在约定支付差价日期前将求职者联系方式拉黑等。
(二)避坑指南
1. 树立正确择业观念。对“活少钱多”“躺平稳赚”等“天上掉馅饼”的“好事”提高警惕,切勿轻信明显高于行业市场水平的薪资福利承诺。
2. 增强法律意识能力。工资标准、福利待遇、各类补贴等内容,均以与实际用工单位签订的书面劳动合同为准,切勿轻信中介机构的口头薪资承诺。
3. 注意证据留存。在求职过程中保存聊天截图、转账记录、合同或协议文本或照片等材料,为可能发生的纠纷维权保留证据。
三、跨区域“中转”式虚假招聘
(一)常见形式
利用就业机会多的知名地区,以知名企业招聘为名,诱导求职者前往,或以不限专业学历、不用笔试等吸引眼球故意编造虚假招聘信息达到引流牟利等非法目的。待求职者抵达后,谎称“招聘岗位已满员”“需到外地工厂支援1个月”等进而输送至外地薪资较低企业等。
(二)避坑指南
1. 甄别招聘信息。不要轻信用私人邮箱、私人手机、QQ或者微信进行招聘联系的网络招聘信息,对于标注知名企业的招聘信息,可通过官网官微等多种渠道查询核实。
2. 注意招聘方式。高度警惕频繁变换见面地点和见面人,见面时要收取各种费用或上交证件,面试在酒店、临时租用房间、路边桥下、地铁口、停车场、广场公园等地点。
3. 注重证据留存。在求职过程中保存聊天截图、转账记录、合同或协议文本或照片等材料,为可能发生的纠纷维权保留证据。
四、“招转培”“招转租”“招转贷”
(一)常见形式
未经许可从事职业中介、职业技能培训,并以招聘为名,打着高薪岗位、名企招人的旗号,引诱求职者投递简历、参加面试,之后再以“工作能力不足”“岗位有从业资格限制”“上岗要购买或租赁车辆等设备”等理由,诱导求职者参加入职培训或职业技能培训,购买租赁车辆设备等,收取高额培训费、租赁费等,或与不良网贷平台勾结,诱导求职者以个人名义办理“培训贷”“购车贷”“美容贷”等,蒙骗求职者。上述情形常见于IT、设计、运营、美容、物流等热门岗位,常针对大学生群体和求职心切者。
(二)避坑指南
1. 识别认清套路。按照《人力资源市场暂行条例》《人力资源服务机构管理规定》等规定,人力资源服务机构不得以各种名目诱导、强迫个人参与贷款、入股、集资等活动。“零基础月入过万、包分配、免经验”多为套路,凡是“先培训、再上岗、包就业、保高薪”的不要轻信,对以各种理由要求租用、购买各类工作设备或自费培训、交钱、贷款才能够安排岗位的,100%是陷阱,直接拒绝,以免上当受骗。
2. 坚决做到“三不”。不支付任何前期费用,不办理任何不明贷款,不签订空白、不合理合同或协议等,签字前务必看清合同或协议主体、就业承诺,是否存在收费项目等内容。
3. 注重证据留存。在求职过程中保存聊天截图、转账记录、合同或协议文本或照片等材料,为可能发生的纠纷维权保留证据。
五、付费内推
(一)常见形式
虚构“内部人脉”“独家内推名额”,以“付费就能拿offer、跳过笔试、内定岗位”为噱头,收取数千元至数万元不等的费用,通过签订服务协议、委托推荐协议等将诈骗行为包装为“商业服务”,一旦求职者质疑要求退款,以“流程中”“企业审核慢”“岗位调整”等理由拖延,最终彻底失联。主要通过微信私聊、求职社群、短视频平台私信、小众求职论坛、朋友圈广告等非官方渠道传播,利用求职者对企业招聘流程不熟,以“名额有限”“内推日期临近”“最后一批”“错过就没机会”等话术诱导催促求职者付费。
(二)避坑指南
1. 理性判断抵制。任何以“内部名额、保offer、付费内推”“免笔试、免面试、直录国企大厂”为噱头的收费行为,切勿轻听轻信,以免受骗上当。
2. 注重证据留存。不轻易支付相关费用,特别是不向个人、非正规机构转账。保存聊天截图、转账记录、合同或协议文本或照片等材料,为可能发生的纠纷维权保留证据。
六、扣押证件、收费不介绍岗位或介绍岗位与承诺不符、乱收费
(一)常见形式
利用求职者求职心切扣押求职者身份证、毕业证、学位证、技能证书等个人证件原件。向求职者收取介绍费后,以各种理由推诿、拖延,拒不提供承诺的岗位推荐服务,或提供的服务与约定严重不符。巧立名目乱收费,如以统一着装为名,收取服装费;以转正为名,收取转正费、风险保证金;还有收取车辆安全保证金、耗材费等。
(二)避坑指南
1. 核实法律依据。按照《劳动合同法》《就业促进法》《人力资源服务机构管理规定》《就业服务与就业管理规定》等法律法规规定,用人单位招用劳动者,不得扣押劳动者的居民身份证和其他证件,不得要求劳动者提供担保或者以其他名义向劳动者收取财物;人力资源服务机构开展相关服务不得牟取不正当利益,禁止扣押劳动者的居民身份证和其他证件或者向劳动者收取押金,应在服务场所明示收费标准,提供职业中介服务不成功的,应退还向劳动者所收取的中介服务费。对于将先交费、提供身份证或毕业证等原件作为条件的招聘或入职前收取保证金、办证费、服装费、资料费等费用的,需谨慎对待,核实有无法律依据。入职体检通常都是要求求职者自行到正规医院进行,正规单位不会代收体检费用。
2. 注重证据留存。交费一定要求出具正规发票并加盖单位公章,证件可提供复印件并标明用途,保存求职过程中的聊天截图、转账记录、合同或协议文本或照片等材料,为可能发生的纠纷维权保留证据。
维权途径
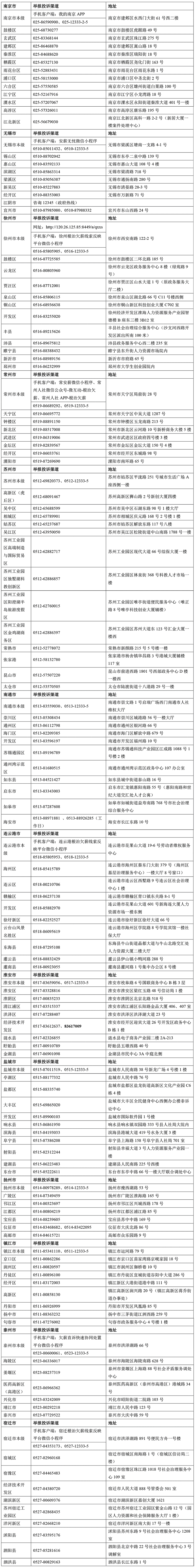
1. 求职过程中自身合法劳动权益受到侵害时,求职者可扫描以下二维码网上反映。

2. 也可以拨打12333或当地劳动保障监察电话进行举报投诉(附后)。
3. 如遇求职诈骗或个人财物、人身安全受到侵害,请立即向公安机关报警,该行为可能涉嫌诈骗罪、敲诈勒索罪等刑事犯罪。
全省劳动保障监察举报投诉渠道

