| 索引号: | 3206000025/2025-02277 | 分类: | 劳动、人事、监察\劳动就业 通知 | ||
| 发布机构: | 南通市人社局 | 文号: | 通人社就〔2025〕5号 | ||
| 成文日期: | 2025-08-28 | 发布日期: | 2025-08-29 | 有效性: | 有效 |
| 名称: | 关于印发《南通市市级人力资源服务产业园认定办法》的通知 | ||||
| 索引号: | 3206000025/2025-02277 | ||||
| 分类: | 劳动、人事、监察\劳动就业 通知 | ||||
| 发布机构: | 南通市人社局 | ||||
| 文号: | 通人社就〔2025〕5号 | ||||
| 成文日期: | 2025-08-28 | ||||
| 发布日期: | 2025-08-29 | ||||
| 有效性: | 有效 | ||||
| 名称: | 关于印发《南通市市级人力资源服务产业园认定办法》的通知 | ||||
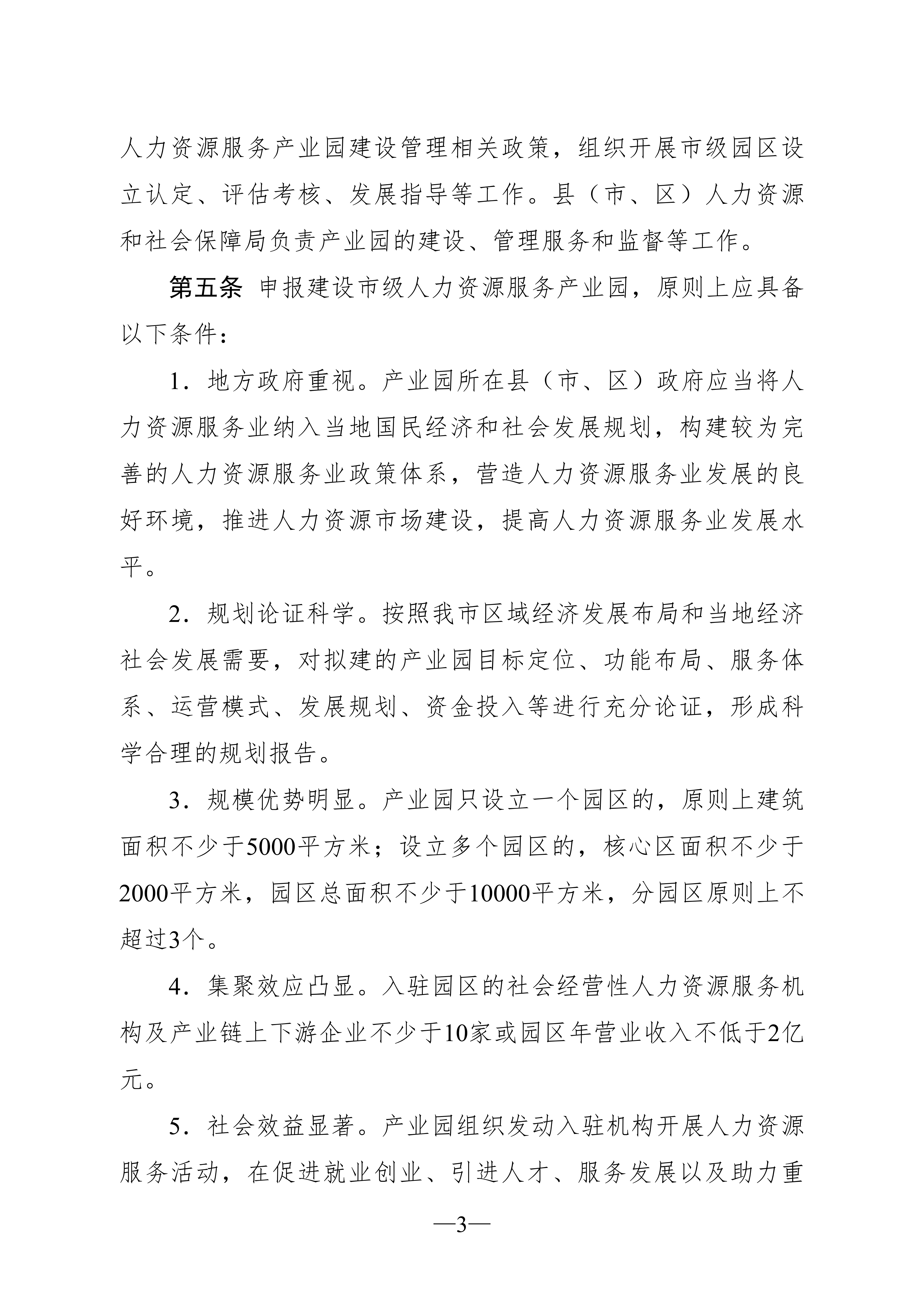
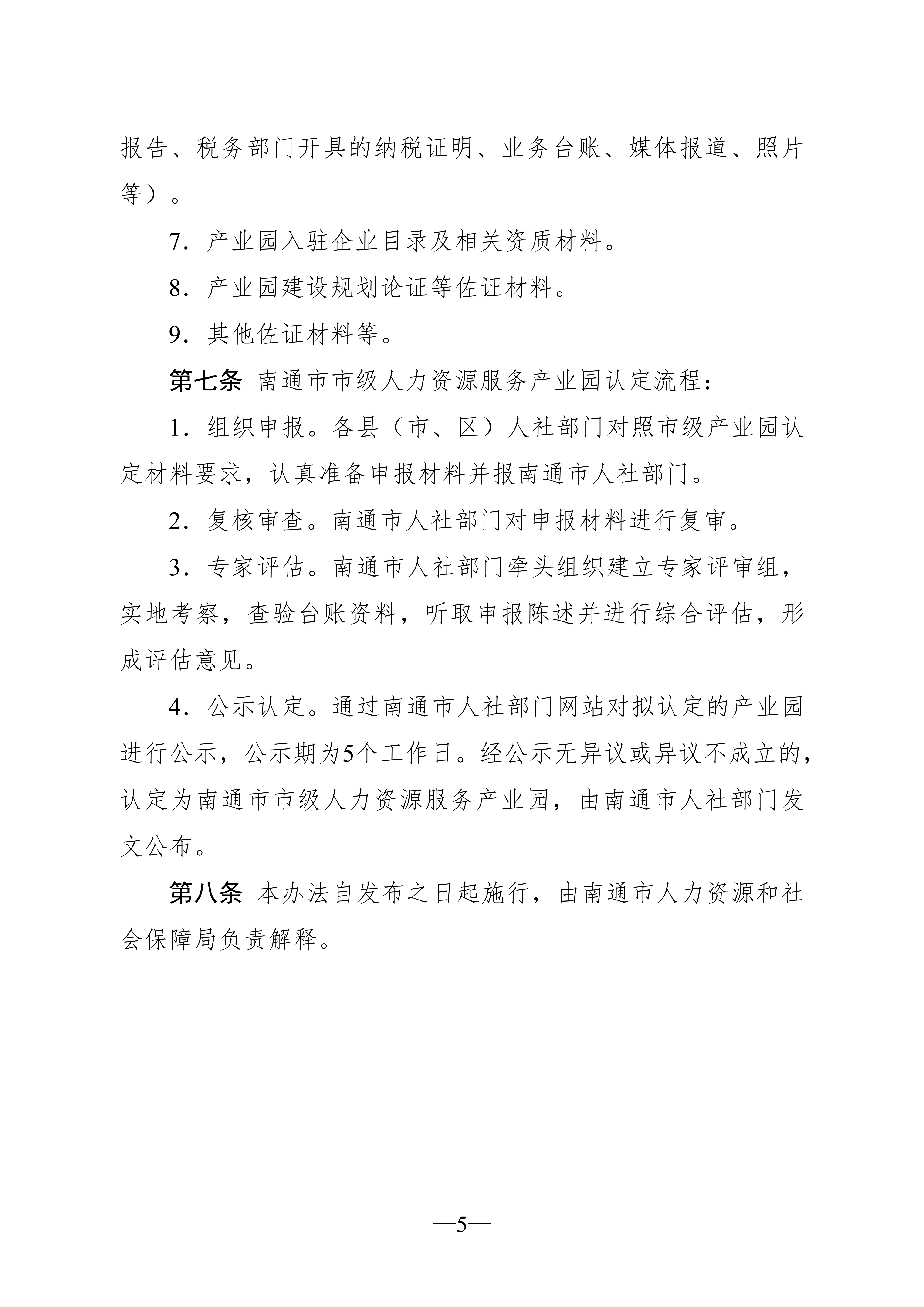
关于印发《南通市市级人力资源服务产业园认定办法》的通知






